跳至主要內容
CodeLong
主页
八股
🐉🐉一百面
百万级网关系统
畅购通购票系统
Markdown 渲染
山西大学算法队OJ系统
系统架构设计
CodeLong
2025/9/7
小于 1 分钟
系统架构设计
系统设计
网关设计第五版
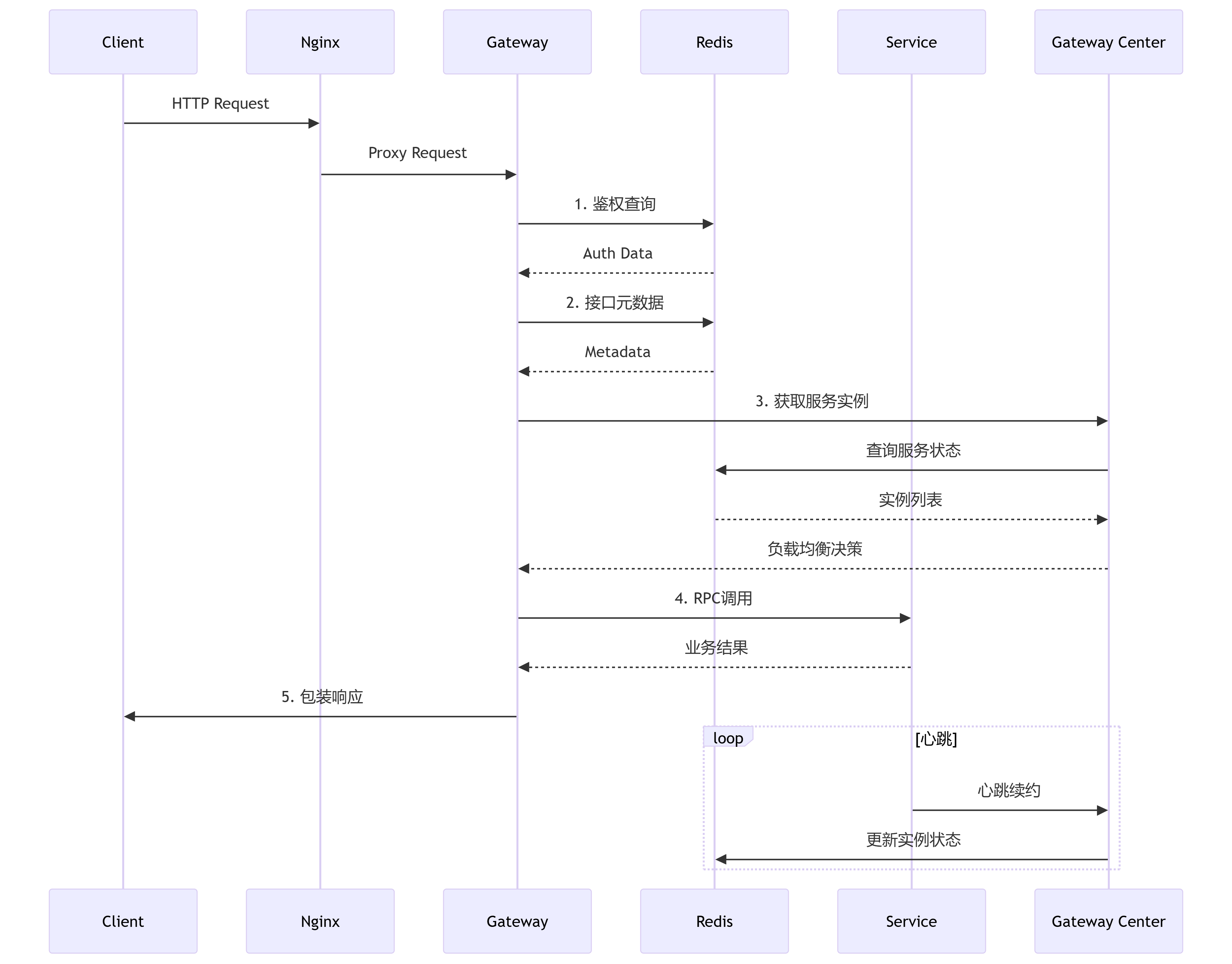
核心架构图
核心架构图
旧版设计
第一版
网关设计第一版
第二版
网关设计第二版
第三版
网关设计第三版
第四版
网关设计第四版
下一页
二、表结构设计